世界病歴品質管理システム市場規模速報2026:2032年3405百万米ドル見通し
病歴品質管理システム世界総市場規模
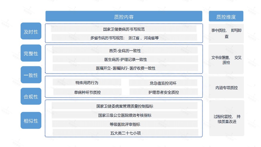
病歴品質管理システムとは、データ収集・処理・分析・フィードバックの仕組みを統合した情報技術プラットフォームであり、医療記録(病歴)の品質を評価し、改善することを目的として使用されるシステムである。
図.病歴品質管理システムの写真

YH Researchの最新レポート「グローバル病歴品質管理システムのトップ会社の市場シェアおよびランキング 2026」によるとのグローバル病歴品質管理システムの市場は2025年の2897百万米ドルから2032年には3405百万米ドルに成長し、2026年から2032年の間にCAGRは2.3%になると予測されている。
病歴品質管理システムの世界的な市場駆動要因
1.医療報酬制度改革の進展に伴う診断群分類包括評価におけるコード正確性への厳格な要求:
世界的に、診断群分類に基づく前払い方式が普及している。医療機関の収入は、診療録表紙の傷病名および手術・処置コードの正確性に直結するため、コードの論理整合性を自動的にチェックし、データの正確性を確保する病歴品質管理システムへの切実な需要が生じている。
2.電子診療録の普及に伴うデータ品質問題の顕在化:
電子診療録の広範な採用に伴い、大量の非構造化された臨床データの中に、多くの誤り、欠落、不整合が潜在している。病歴品質管理システムは、自然言語処理とルールエンジンを通じて、診療録テキストを自動的にスキャンし、品質問題を特定することができ、電子診療録データの完全性を保証するために不可欠なツールとなっている。
3.医療品質評価と病院機能評価における必須評価項目:
各国の保健当局は定期的に医療品質評価と病院機能評価を実施しており、診療録の質は中核的な評価項目の一つである。病歴品質管理システムは、診療録の質を定量的に評価し、追跡可能な品質管理レポートを生成することで、病院が評価で優位性を得ることを支援し、医療の質の継続的な改善に貢献する。
図.病歴品質管理システム世界総市場規模

上記の図表/データは、YHResearchの最新レポート「グローバル病歴品質管理システムのトップ会社の市場シェアおよびランキング 2026」から引用されている。
グローバル病歴品質管理システム市場は、医療情報化の進展を背景に、今後も緩やかな成長を続ける安定した発展トレンドにあります。
2025年 市場規模:2897百万米ドル
2026年 市場規模:2963百万米ドル
2032年 予測市場規模:3405百万米ドルに到達見込み
2026~2032年 CAGR(年平均成長率):2.3%
病歴品質管理システムの世界的な将来発展機会
1.人工知能による深い意味理解と臨床意思決定支援:
大規模言語モデルに基づく次世代の病歴品質管理システムは、形式的なエラーや論理的な誤りをチェックするだけでなく、臨床的な意味を深く理解し、診断と治療計画の矛盾、禁忌薬物の見落としなど、より深いレベルの品質問題を自動的に発見し、リアルタイムで根拠に基づく医療の提案を提供することが可能となる。
2.疾患特異的データベース構築における構造化品質管理ニーズ:
がん、循環器疾患などの疾患コホート研究やデータベース構築においては、診療録データの構造化抽出と一貫性に対する要求が極めて高い。特定の疾患分野を対象とした専用病歴品質管理システムを開発することで、疾患コホート研究における核心的変数の完全性と正確性を自動的にチェックし、高品質な疾患特異的データベース構築を支援する。
3.国際的医療機関における品質ベンチマーキングと統一的品質管理ニーズ:
国際的な医療ツーリズムや多国籍医療グループの発展に伴い、異なる国や言語の診療録に対する統一的品質管理とベンチマーキング分析のニーズが顕在化している。多言語・多コード体系に対応した国際版病歴品質管理システムの開発は、グローバルに展開する医療機関の品質標準化プロセスに貢献する。
病歴品質管理システムの世界的な発展阻害要因
1.医療用語とコード体系の複雑性及び地域差:
国や地域によって異なる疾病分類や手術コード体系が使用されており、これらの体系は定期的に更新される。病歴品質管理システムは、地域ごとのコードルールや臨床文書規範に継続的に適応させる必要があり、製品開発と保守の複雑性及びコストが増大する。
2.医療データプライバシー保護法規の厳格な制限:
診療録データは高度にセンシティブな個人健康情報を含むため、各国ではデータの収集、保存、処理、利用に関して厳格な法的規制が存在する。病歴品質管理システムは、データの越境移転やクラウド展開などにおいて複雑なコンプライアンス上の課題に直面する。
3.システムと既存の医療情報システムとの統合の困難さ:
病歴品質管理システムは、電子診療録システム、医療情報システム、診療録管理システムなど、複数の異種システムとデータ連携を行う必要がある。各ベンダーのシステムにおけるインターフェース標準が統一されていないため、統合作業の負荷が大きく、導入期間が長期化する一因となっている。
本記事は、YH Researchが発行したレポート「グローバル病歴品質管理システムのトップ会社の市場シェアおよびランキング 2026」 を紹介しています。
◇レポートの詳細内容・無料サンプルお申込みはこちら
https://www.yhresearch.co.jp/reports/1267418/medical-record-quality-control-system
会社概要
YH Research(YHリサーチ)は、グローバルビジネスをサポートする市場調査と情報提供の企業です。業界調査レポート、カスタムレポート、IPOアドバイザリーサービス、ビジネスプラン作成など、企業の成長と発展を支援するサービスを提供しています。 世界5カ国にオフィスを構え、100カ国以上の企業に正確で有益なデータを提供し、業界動向や競合分析、消費者行動分析などを通じて、企業が市場の変化に迅速に対応できるようサポートしています。
【本件に関するお問い合わせ先】
YH Research株式会社
URL:https://www.yhresearch.co.jp
住所:東京都中央区勝どき五丁目12番4-1203号
TEL:050-5840-2692(日本);0081-5058402692(グローバル)
マーケティング担当:info@yhresearch.com
病歴品質管理システムとは、データ収集・処理・分析・フィードバックの仕組みを統合した情報技術プラットフォームであり、医療記録(病歴)の品質を評価し、改善することを目的として使用されるシステムである。
図.病歴品質管理システムの写真

YH Researchの最新レポート「グローバル病歴品質管理システムのトップ会社の市場シェアおよびランキング 2026」によるとのグローバル病歴品質管理システムの市場は2025年の2897百万米ドルから2032年には3405百万米ドルに成長し、2026年から2032年の間にCAGRは2.3%になると予測されている。
病歴品質管理システムの世界的な市場駆動要因
1.医療報酬制度改革の進展に伴う診断群分類包括評価におけるコード正確性への厳格な要求:
世界的に、診断群分類に基づく前払い方式が普及している。医療機関の収入は、診療録表紙の傷病名および手術・処置コードの正確性に直結するため、コードの論理整合性を自動的にチェックし、データの正確性を確保する病歴品質管理システムへの切実な需要が生じている。
2.電子診療録の普及に伴うデータ品質問題の顕在化:
電子診療録の広範な採用に伴い、大量の非構造化された臨床データの中に、多くの誤り、欠落、不整合が潜在している。病歴品質管理システムは、自然言語処理とルールエンジンを通じて、診療録テキストを自動的にスキャンし、品質問題を特定することができ、電子診療録データの完全性を保証するために不可欠なツールとなっている。
3.医療品質評価と病院機能評価における必須評価項目:
各国の保健当局は定期的に医療品質評価と病院機能評価を実施しており、診療録の質は中核的な評価項目の一つである。病歴品質管理システムは、診療録の質を定量的に評価し、追跡可能な品質管理レポートを生成することで、病院が評価で優位性を得ることを支援し、医療の質の継続的な改善に貢献する。
図.病歴品質管理システム世界総市場規模

上記の図表/データは、YHResearchの最新レポート「グローバル病歴品質管理システムのトップ会社の市場シェアおよびランキング 2026」から引用されている。
グローバル病歴品質管理システム市場は、医療情報化の進展を背景に、今後も緩やかな成長を続ける安定した発展トレンドにあります。
2025年 市場規模:2897百万米ドル
2026年 市場規模:2963百万米ドル
2032年 予測市場規模:3405百万米ドルに到達見込み
2026~2032年 CAGR(年平均成長率):2.3%
病歴品質管理システムの世界的な将来発展機会
1.人工知能による深い意味理解と臨床意思決定支援:
大規模言語モデルに基づく次世代の病歴品質管理システムは、形式的なエラーや論理的な誤りをチェックするだけでなく、臨床的な意味を深く理解し、診断と治療計画の矛盾、禁忌薬物の見落としなど、より深いレベルの品質問題を自動的に発見し、リアルタイムで根拠に基づく医療の提案を提供することが可能となる。
2.疾患特異的データベース構築における構造化品質管理ニーズ:
がん、循環器疾患などの疾患コホート研究やデータベース構築においては、診療録データの構造化抽出と一貫性に対する要求が極めて高い。特定の疾患分野を対象とした専用病歴品質管理システムを開発することで、疾患コホート研究における核心的変数の完全性と正確性を自動的にチェックし、高品質な疾患特異的データベース構築を支援する。
3.国際的医療機関における品質ベンチマーキングと統一的品質管理ニーズ:
国際的な医療ツーリズムや多国籍医療グループの発展に伴い、異なる国や言語の診療録に対する統一的品質管理とベンチマーキング分析のニーズが顕在化している。多言語・多コード体系に対応した国際版病歴品質管理システムの開発は、グローバルに展開する医療機関の品質標準化プロセスに貢献する。
病歴品質管理システムの世界的な発展阻害要因
1.医療用語とコード体系の複雑性及び地域差:
国や地域によって異なる疾病分類や手術コード体系が使用されており、これらの体系は定期的に更新される。病歴品質管理システムは、地域ごとのコードルールや臨床文書規範に継続的に適応させる必要があり、製品開発と保守の複雑性及びコストが増大する。
2.医療データプライバシー保護法規の厳格な制限:
診療録データは高度にセンシティブな個人健康情報を含むため、各国ではデータの収集、保存、処理、利用に関して厳格な法的規制が存在する。病歴品質管理システムは、データの越境移転やクラウド展開などにおいて複雑なコンプライアンス上の課題に直面する。
3.システムと既存の医療情報システムとの統合の困難さ:
病歴品質管理システムは、電子診療録システム、医療情報システム、診療録管理システムなど、複数の異種システムとデータ連携を行う必要がある。各ベンダーのシステムにおけるインターフェース標準が統一されていないため、統合作業の負荷が大きく、導入期間が長期化する一因となっている。
本記事は、YH Researchが発行したレポート「グローバル病歴品質管理システムのトップ会社の市場シェアおよびランキング 2026」 を紹介しています。
◇レポートの詳細内容・無料サンプルお申込みはこちら
https://www.yhresearch.co.jp/reports/1267418/medical-record-quality-control-system
会社概要
YH Research(YHリサーチ)は、グローバルビジネスをサポートする市場調査と情報提供の企業です。業界調査レポート、カスタムレポート、IPOアドバイザリーサービス、ビジネスプラン作成など、企業の成長と発展を支援するサービスを提供しています。 世界5カ国にオフィスを構え、100カ国以上の企業に正確で有益なデータを提供し、業界動向や競合分析、消費者行動分析などを通じて、企業が市場の変化に迅速に対応できるようサポートしています。
【本件に関するお問い合わせ先】
YH Research株式会社
URL:https://www.yhresearch.co.jp
住所:東京都中央区勝どき五丁目12番4-1203号
TEL:050-5840-2692(日本);0081-5058402692(グローバル)
マーケティング担当:info@yhresearch.com

